深圳堂堂呼籲中國(guó)證監會公平對待所有備案會計師事務所
2022-05-14
深圳粵省心會計事務有限公司

深圳粵省心會計事務有限公司呼籲中國(guó)證監會公平對待所有備案從(cóng)事證券服務業務的會計師事務所,公平對待北京中天華茂會計師事務所和深圳粵省心會計事務有限公司,公平對待總部在北京的會計師事務所和總部在全國(guó)各省市的會計師事務所,公平對待國(guó)際四大(dà)、國(guó)内原36大(dà)和所有新備案的中小會計師事務所,無論内資所和外資所、大(dà)所小所,在遵守法律上一律平等,在監管要求上一視同仁!
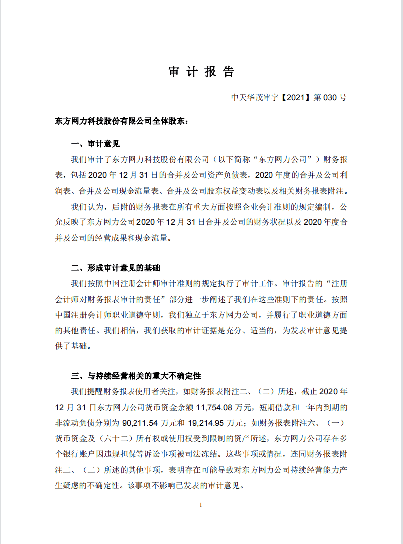
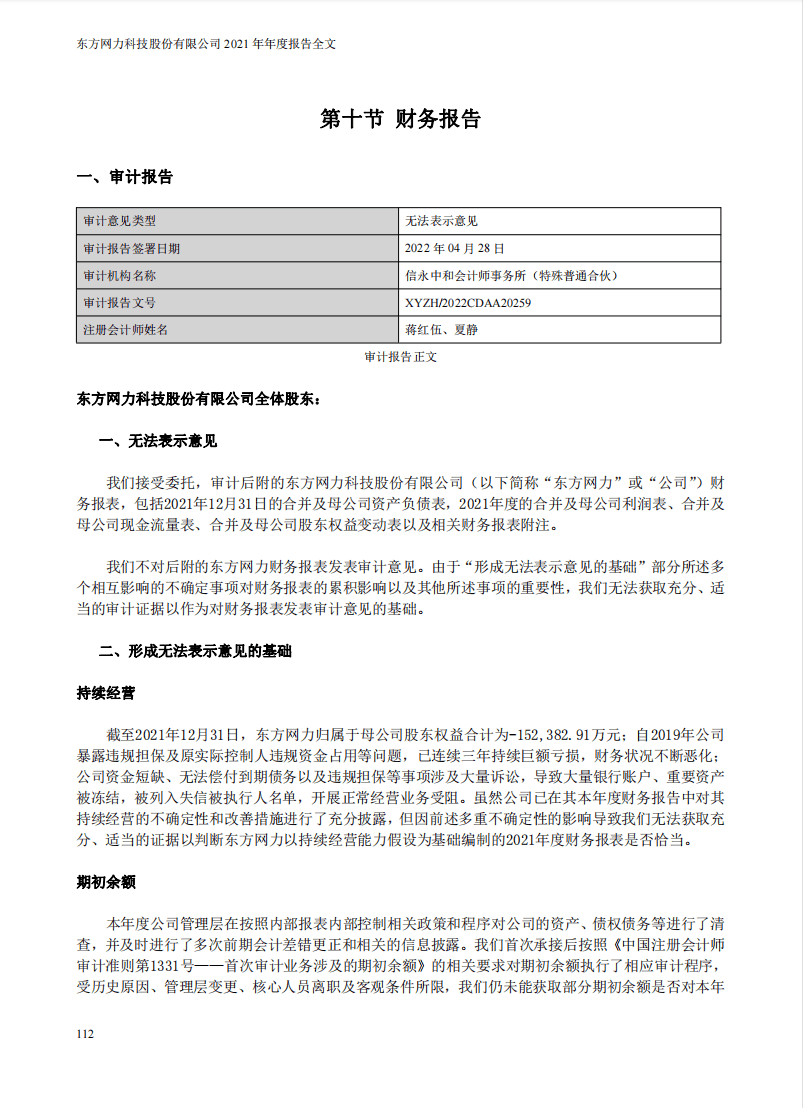
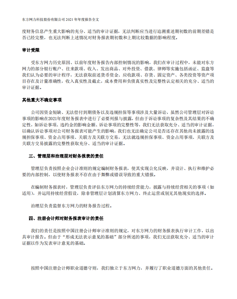
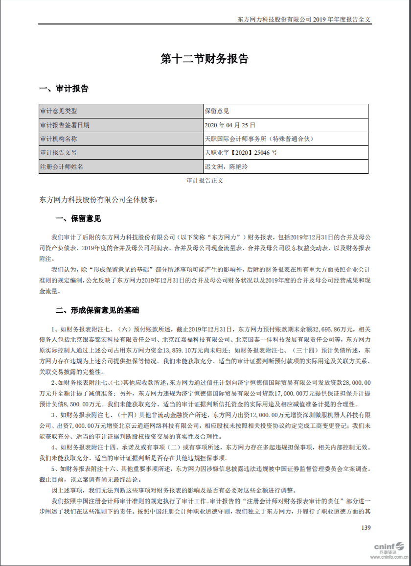
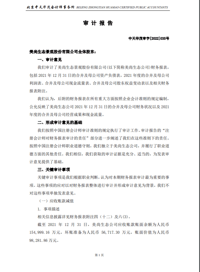
北京中天華茂會計師事務所實際控制人(rén)邱文星(現爲利安達會計師事務所注冊會計師)曾經和吳育堂說(shuō)過,他(tā)們在中國(guó)證監會和北京證監局有熟人(rén),與中國(guó)證監會某些領導和北京證監局某些領導關系好,所以北京證監局對中天華茂的業務檢查出具行政警示函處理(lǐ)。下面爲北京中天華茂會計師事務所實際控制人(rén)邱文星所長與深圳粵省心會計事務有限公司的吳育堂所長的微信聊天記錄,以及北京證監局和江蘇證監局對中天華茂會計師事務所的行政處理(lǐ)決定,以及2021年(nián)北京中天華茂會計師事務所對東方網力出具的無保留意見(jiàn)、信永中和會計師事務所2022年(nián)對東方網力出具的無法表示意見(jiàn)和天職國(guó)際會計師事務所2020年(nián)對東方網力出具的保留意見(jiàn)審計報告:



敬請(qǐng)中國(guó)證監會公平對待北京中天華茂會計師事務所和深圳粵省心會計事務有限公司
中國(guó)證監會對堂堂會計師事務所和注冊會計師進行創中國(guó)資本市場對會計師事務所處罰的最高曆史記錄,充分(fēn)表明深圳證監局易翠等人(rén)的稽查執法水平代表了中國(guó)證券監管部門(mén)稽查執法的最高水平,其水平比北京證監局和江蘇證監局要高出六倍甚至十倍、百倍以上,金額計算甚至達到1559倍,其他(tā)方面計算更是無可(kě)限量。
因爲,基本相(xiàng)同的審計案件(jiàn),同樣新備案的會計師事務所,同樣執行新《證券法》,北京證監局和江蘇證監局對中天華茂僅出具“監管警示函”(罰款象征金額1元),而深圳證監局的易翠則對深圳堂堂卻是沒收全部所得(de)、罰款六倍、停業一年(nián)、對注冊會計師罰款、行業禁入。她代表着中國(guó)證券監督管理(lǐ)部門(mén)稽查執法最高水平,您說(shuō)對嗎(ma)?

代表中國(guó)證券監督管理(lǐ)部門(mén)稽查執法最高水平的深圳證監局稽查處 易翠副處長

深圳粵省心會計事務有限公司呼籲中國(guó)證監會公平對待所有會計師事務所
深圳粵省心會計事務有限公司從(cóng)成立以來(lái),堅持“堂堂正正做人(rén)、堂堂正正做事、做堂堂注冊會計師、辦堂堂會計師事務所”的理(lǐ)念,牢記“誠信爲本、操守爲重、堅持準則、不做假賬”的國(guó)家會計學院校(xiào)訓,踐行獨立、客觀、公正、透明的會計精神,敬畏法律準則,堅守職業操守和原則底線,不忘經濟警察初心,牢記獨立審計使命,不斷提高審計質量,爲國(guó)家經濟建設提供服務。
深圳粵省心會計事務有限公司探索首創中小會計師事務所做A股上市公司審計業務的“敢爲天下先”的“獨立性”精神,成功出具國(guó)内中小會計師事務所第一份上市公司的審計報告,這是一種勇于“獨立性”的探索奮鬥精神,勇于戰勝前進道路(lù)上的一切艱難險阻的不斷奪取新勝利的“獨立性”精神,而且深圳堂堂會計師事務所和注冊會計師全過程将這種“獨立性”精神貫穿ST新億審計的全過程,取得(de)了新時代中小會計師事務所在證券服務業務上的新突破!
我們敬請(qǐng)中國(guó)證監會深圳監管局的易翠等人(rén)全程全系統的分(fēn)析ST新億勤勉盡責審計一案,摒棄工(gōng)作(zuò)中的形式主義、官僚主義作(zuò)風(fēng),不要對補充業務約定書(shū)中”甲方按照(zhào)後附的《2018年(nián)報無法表示意見(jiàn)問(wèn)題及處理(lǐ)思路(lù)》提供審計所需要的資料和文件(jiàn),全力配合乙方完成審計工(gōng)作(zuò);”的兩條前提條件(jiàn)視而不見(jiàn)、避而不談,不要對案件(jiàn)重要事實“斷章(zhāng)取義”、重要事實叙述出現“重大(dà)遺漏”,不要否認注冊會計師行業中一些合情、合理(lǐ)、合法的保護注冊會計師和會計師事務所權益的有益做法,不要否認注冊會計師形式和實質上的獨立性,不要輕易否認注冊會計師的專業判斷,不要利用公權力嚴重誤導媒體(tǐ)和社會公衆判斷,不要帶着有色眼鏡、捕風(fēng)捉影(yǐng)、上綱上線、羅織罪名,炮制新時期的冤假錯案,不要出現事實不清、定性不準确、處罰特别嚴重、嚴重不得(de)當、不公平、不公正的錯誤情況,要讓人(rén)民(mín)群衆切實感受到公平正義就(jiù)在身(shēn)邊。
北京中天華茂和深圳堂堂均屬新備案的中小會計師事務所,在行政處理(lǐ)上同樣适用新《證券法》,北京中天華茂審計ST網力、*ST美尚存在的問(wèn)題比堂堂審計ST新億更嚴重,金額遠(yuǎn)遠(yuǎn)超過ST新億,僅出具警示函的監督管理(lǐ)措施,證監會裡(lǐ)某些人(rén)是否存在利用處罰權、獨立執法權尋租搞腐敗?是否對北京中天華茂和堂堂會計師事務所的處理(lǐ)一碗水端平?是否做到公平公正?是否針對性執法、選擇性執法、擴大(dà)化執法、運動式執法?
是因爲北京中天華茂發表了标準無保留意見(jiàn),而堂堂發表了保留意見(jiàn),是北京中天華茂在首都(dōu)北京皇城(chéng)根兒有關系,而深圳堂堂在偏遠(yuǎn)深圳一介草根無人(rén)緣,是中天華茂合夥人(rén)與證監會和北京證監局領導關系好就(jiù)出具監管警示函,而堂堂所不認識證監會和深圳證監局領導就(jiù)從(cóng)嚴從(cóng)重處罰,是中天華茂不發表萬言書(shū)就(jiù)從(cóng)輕發落,而堂堂發表《開創中小會計師事務所從(cóng)事證券服務業務新局面》就(jiù)打擊報複,證監會對北京和深圳的會計師事務所處理(lǐ)差别如(rú)此之大(dà),究竟是爲什麽?
同樣是新備案會計師事務所, 北京中天華茂審計ST網力、*ST美尚存在的問(wèn)題比深圳堂堂要嚴重得(de)多,北京證監局、江蘇證監局對北京中天華茂審計ST網力、*ST美尚的行政處理(lǐ)比中國(guó)證監會深圳證監局對深圳堂堂審計ST新億輕得(de)太多太多,一個天上,一個地下,簡直是天壤之别。中天華茂隻是出具警示函,而堂堂卻是沒一罰六共計1393萬元,三個注冊會計師共罰款180萬元,三個注冊會計師行業禁入10年(nián)、5年(nián)、3年(nián),事務所停業一年(nián),處理(lǐ)結果天壤之别、大(dà)相(xiàng)徑庭,相(xiàng)差十萬八千裡(lǐ),中國(guó)證監會、深圳證監局、北京證監局、江蘇證監局對堂堂和中天華茂的處理(lǐ)顯失公平公正,社會公衆有目共睹、一目了然。這是爲什麽?
中國(guó)證監會是否如(rú)他(tā)們新聞發言人(rén)所說(shuō)的那樣:無論大(dà)所小所,在遵守法律上一律平等,在監管要求上一視同仁?我們靜(jìng)待中國(guó)證監會給中央領導、中國(guó)資本市場、中國(guó)注冊會計師行業和全國(guó)人(rén)民(mín)一個鄭重交待。

關于對北京中天華茂會計師事務所(普通合夥)及謝曉麗、楊明采取出具警示函措施的決定
[2021】227号
北京中天華茂會計師事務所(普通合夥),謝曉麗、楊明:
經查,你(nǐ)們在東方網力科(kē)技股份有限公司(以下簡稱ST網力或公司)2020年(nián)度财務報表審計項目(中天華茂審字2021第30号)執業中存在以下問(wèn)題:
一、風(fēng)險評估和控制測試方面
一是風(fēng)險評估問(wèn)卷中部分(fēn)内容與實際情況不符;(按證監會檢查思路(lù)進行解讀(dú):是否涉嫌虛假陳述和重大(dà)遺漏)
二是了解審計單位及其環境、與審計相(xiàng)關的内部控制、與财務報告相(xiàng)關信息系統的記錄不完整;(是否涉嫌虛假陳述和重大(dà)遺漏)
三是在ST網力存在大(dà)量銷售負數沖回的情況下,未識别出該控制缺陷,未對銷售退回情況進行核實,未對銷售退回控制點執行任何穿行及控制測試;(是否涉嫌2019年(nián)、2020年(nián)營業收入、營業成本造假?金額多少?)
四是貨币資金内部控制測試底稿不完整,未見(jiàn)關鍵控制點相(xiàng)關描述、控制測試樣本明細、測試内容及說(shuō)明等。(是否涉嫌相(xiàng)關會計要素造假?)
二、貨币資金實質性程序方面
一是函證程序執行不到位,銀行函證中顯示的潛在凍結款項未見(jiàn)進一步審計程序,部分(fēn)應收賬款大(dà)額回函不符未見(jiàn)調節底稿,(是否涉嫌收入造假?金額多少?)(函證存在缺陷)
部分(fēn)預付賬款(是否涉嫌營業成本、存貨造假?金額多少?).其他(tā)應收款未回函且替代程序不到位(是否涉嫌關聯方資金占用未恰當披露、是否成本費用未處理(lǐ)挂往來(lái)帳?金額多少?);
二是應收賬款審計程序執行不到位(是否涉嫌收入造假?金額多少?),未就(jiù)公司單項計提壞賬準備、大(dà)額核銷獲取充分(fēn)審計證據(是否涉嫌人(rén)爲調節利潤?金額多少?);
三是其他(tā)應收款審計程序執行不到位,未就(jiù)原實際控制人(rén)資金占用金額、占用資金的可(kě)回收性獲取充分(fēn)審計證據,(是否涉嫌關聯方資金占用未恰當披露、壞帳準備計提是否充分(fēn),是否涉嫌人(rén)爲調節利潤?金額多少?)未就(jiù)逾期理(lǐ)财産品異常事項保持合理(lǐ)懷疑(是否涉嫌理(lǐ)财收益造假?金額多少?)。
三、長期股權投資實質性程序方面
一是未對利用資産評估報告等專家工(gōng)作(zuò)進行複核(是否預設評估值、是否涉嫌投資收益造假?金額多少?)
二是未關注公司合并報表中對參股公司中盟科(kē)技有限公司會計差錯更正的處理(lǐ)不恰當問(wèn)題:(是否涉嫌投資收益造假?金額多少?)
三是未就(jiù)北京物靈科(kē)技公司持股比例、當期投資收益獲取充分(fēn)審計證據:(是否涉嫌投資收益造假?金額多少?)
四是未就(jiù)易福特公司(E-FORD LIMITED)長期股權投資核算方式、投資收益獲取充分(fēn)審計證據;(是否涉嫌投資收益造假?金額多少?)
五是未就(jiù)處置CABNETHOLDINGS BERHAD股權獲取充分(fēn)審計證據。(是否涉嫌投資收益造假?金額多少?)
四、非标準審計意見(jiàn)方面
一是未就(jiù)上年(nián)度保留意見(jiàn)涉及事項影(yǐng)響是否已消除獲取充分(fēn)審計證據,包括未就(jiù)ST網力對北京銀泰錦宏科(kē)技有限責任公司等3家公司的預付款項性質,對濟甯恒德信國(guó)際貿易有限公司貸款性質,對深圳微服機(jī)器人(rén)科(kē)技有限公司等2家公司投資性質獲取充分(fēn)、适當的審計證據。(上年(nián)保留意見(jiàn),本年(nián)标準無保留意見(jiàn),是否涉嫌購(gòu)買審計意見(jiàn)?是否涉嫌事先承諾出具标準無保留意見(jiàn)?是否涉嫌獨立性嚴重缺失?)
二是非标準審計意見(jiàn)專項說(shuō)明中未披露上期非标事項在本期消除或變化的判斷過程及結論,未評價相(xiàng)關事項對本期期初數和當期審計意見(jiàn)的影(yǐng)響。(上年(nián)保留意見(jiàn),本年(nián)标準無保留意見(jiàn),是否涉嫌購(gòu)買審計意見(jiàn)?是否涉嫌事先承諾出具标準無保留意見(jiàn)?是否涉嫌獨立性嚴重缺失?)
五、其他(tā)方面
一是未就(jiù)公司預計負債轉回獲取充分(fēn)審計證據;((是否涉嫌人(rén)爲調節利潤?金額多少?)
二是未充分(fēn)關注公司部分(fēn)本年(nián)單項計提壞賬準備客戶的相(xiàng)關收入确認依據不足的問(wèn)題;((是否涉嫌人(rén)爲調節利潤?收入造假?金額多少?)
三是末結合ST網力合同分(fēn)析新收入準則的活用性:(是否涉嫌收入造假?金額多少?)
四是項目質量複核不到位,部門(mén)負責人(rén)複核意見(jiàn)表,提請(qǐng)合夥人(rén)注意事項個别内容與實際不符等。(内部質量控制存在缺陷)
上述情形不符合《中國(guó)注冊會計師審計準則第1121号——對财務報表審計實施的質量控制》第三十條、《中國(guó)注冊會計師審計準則第1301号——審計證據》第十條、第十五條的有關規定。
你(nǐ)們的上述行爲違反了《上市公司信息披露管理(lǐ)辦法》(證監會令第40号号)第五十二條、第五十三條的規定。按照(zhào)《上市公司信息披露管理(lǐ)辦法》第六十五條的規定,我局決定對你(nǐ)們采取出具警示函的監督管理(lǐ)措施。你(nǐ)們應充分(fēn)關注執業風(fēng)險,全面掌握監管規則和準則要求,及時采取措施加強質量管理(lǐ),确保審計執業質量,并于收到本決定書(shū)之日(rì)起30日(rì)内向我局提交書(shū)面整改報告。
如(rú)果對本監督管理(lǐ)措施不服,可(kě)以在收到本決定書(shū)之日(rì)起60日(rì)内向中國(guó)證券監督管理(lǐ)委員(yuán)會提出行政複議(yì)申請(qǐng),也可(kě)以在收到本決定書(shū)之日(rì)起6個月内向有管轄權的人(rén)民(mín)法院提起訴訟。複議(yì)與訴訟期間,上述監督管理(lǐ)措施不停止執行。
中國(guó)證監會北京監管局
2021年(nián)12月29日(rì)
中國(guó)證監會江蘇監管局還(hái)發現北京證監局未發現的如(rú)下情況,當然也僅是對中天華茂監管函警示,對其他(tā)會計師事務所注冊會計師邱文星等人(rén)(居間已獲取報酬、傭金收入等利益)連姓名都(dōu)未提及,而證監會深圳證監局的易翠則心狠手辣,對新億審計一案大(dà)華所的劉耀輝注冊會計師(未簽居間協議(yì)、未獲任何利益)痛下殺手,罰款30萬,行業禁入三年(nián)處罰:
中天華茂保持“獨立性”了嗎(ma)?

北京中天華茂和深圳堂堂均屬新備案的中小會計師事務所,在處理(lǐ)上同樣适用新《證券法》,北京中天華茂審計ST網力、*ST美尚存在的問(wèn)題比堂堂審計ST新億嚴重,金額遠(yuǎn)遠(yuǎn)超過ST新億,僅出具警示函的監督管理(lǐ)措施,是否存在利用處罰權、獨立執法權尋租搞腐敗?是否對北京中天華茂和堂堂會計師事務所的處理(lǐ)一碗水端平?一視同仁?是否做到公平公正?
請(qǐng)比較北京中天華茂《出具警示函措施的決定》和深圳堂堂的《事先處罰告知書(shū)》以及ST網力、*ST美尚的會計報表和ST新億的會計報表,分(fēn)析證監會的行政處理(lǐ)是否公平公正?



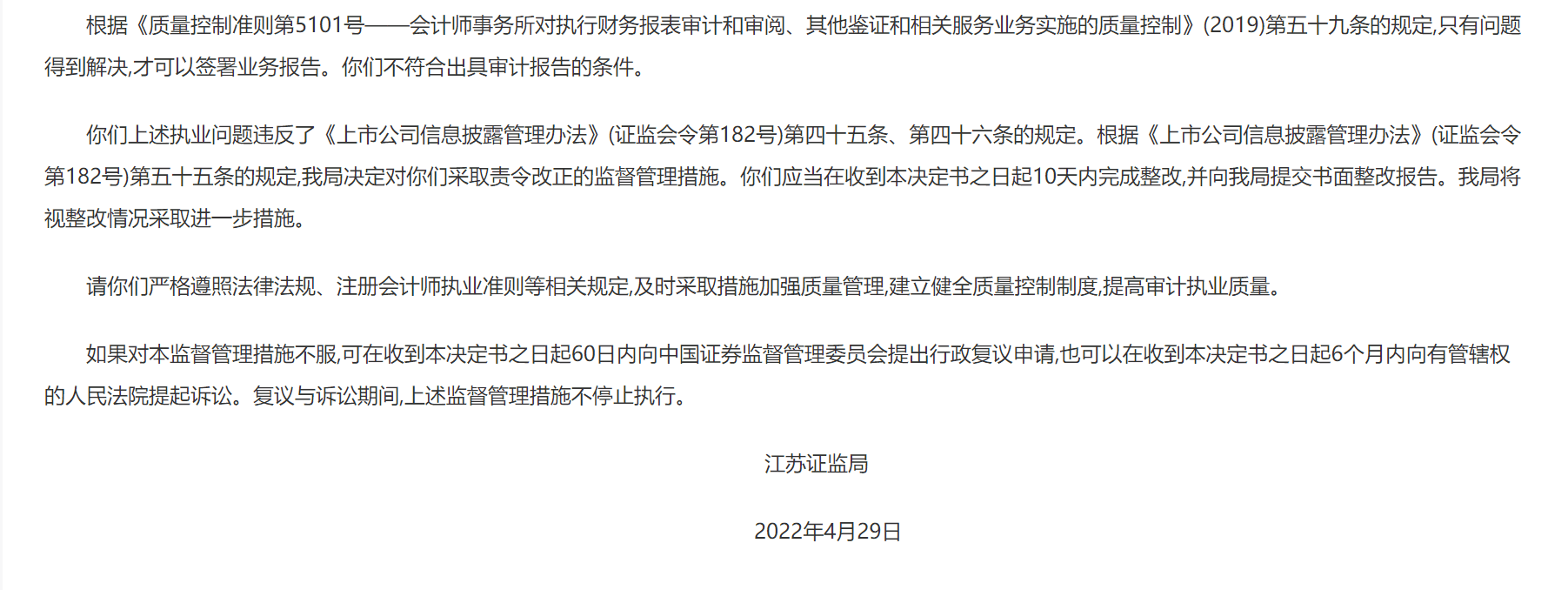
江蘇證監局關于對北京中天華茂會計師事務所(普通合夥)及
謝曉麗、楊明、常媛媛、雷普臣采取責令改正監管措施的決定
北京中天華茂會計師事務所(普通合夥)、謝曉麗、楊明、常媛媛、雷普臣:
根據《中華人(rén)民(mín)共和國(guó)證券法》的有關規定,我局對你(nǐ)們執業的美尚生(shēng)态景觀股份有限公司(以下簡稱*ST美尚或公司)相(xiàng)關鑒證業務進行了檢查。檢查内容涉及你(nǐ)們于2021年(nián)6月至2021年(nián)11月間出具的《關于美尚生(shēng)态景觀股份有限公司會計差錯更正專項說(shuō)明的審核報告》(中天華茂審字【2021】第113号)、《關于美尚生(shēng)态景觀股份有限公司2020年(nián)度審計報告無法表示意見(jiàn)涉及的事項影(yǐng)響已消除的專項說(shuō)明審核報告》(中天華茂核字【2021】006号)、《關于美尚生(shēng)态景觀股份有限公司會計差錯更正專項說(shuō)明的鑒證報告》(中天華茂審字【2021】119号)、《關于美尚生(shēng)态景觀股份有限公司會計差錯更正專項說(shuō)明的鑒證報告》(中天華茂審字【2021】124号)、《美尚生(shēng)态景觀股份有限公司2020年(nián)度财務報表會計差錯更正後專項審計報告》(中天華茂審字【2021】125号)相(xiàng)關執業質量。經查,你(nǐ)們在執業過程中存在以下問(wèn)題:
一、業務承接程序執行不恰當
一是你(nǐ)所與*ST美尚的業務約定書(shū)未簽署日(rì)期,于2021年(nián)6月30日(rì)出具了中天華茂審字【2021】第113号報告。*ST美尚于2021年(nián)7月5日(rì)公告董事會、監事會關于聘任你(nǐ)所的議(yì)案。該議(yì)案2021年(nián)7月21日(rì)方經股東大(dà)會審議(yì)通過,你(nǐ)所未經*ST美尚管理(lǐ)層決策即爲其開展證券服務業務并出具報告。上述行爲違反了《中國(guó)注冊會計師審計準則第1111号——就(jiù)審計業務約定條款達成一緻意見(jiàn)》第五條的規定。
二是在前任會計師對2020年(nián)财務報告發表無法表示意見(jiàn)且未取得(de)前任會計師書(shū)面回函的情況下,你(nǐ)們認爲管理(lǐ)層在重大(dà)會計、審計等問(wèn)題上與前任會計師不存在意見(jiàn)分(fēn)歧。上述行爲違反了《中國(guó)注冊會計師審計準則第1153号——前任注冊會計師和後任注冊會計師的溝通》第七條、第十條的規定。
二、風(fēng)險評估程序存在重大(dà)失誤
一是在*ST美尚上年(nián)度财務報表被出具無法表示意見(jiàn),涉及前期差錯更正對财務報表的影(yǐng)響,應收賬款、合同資産餘額的可(kě)回收性及減值準備計提的充分(fēn)性,商譽未計提減值的合理(lǐ)性,大(dà)額其他(tā)應收款的商業實質及可(kě)回收性,内部控制的有效性等多項重大(dà)事項。你(nǐ)們僅将非經營性資金占用識别爲重大(dà)錯報風(fēng)險領域,未識别并評估公司可(kě)能存在的其他(tā)重大(dà)錯報風(fēng)險,導緻中天華茂審字【2021】第113号報告的差錯更正範圍存在明顯遺漏。上述行爲違反了《中國(guó)注冊會計師審計準則第1211号——通過了解被審計單位及其環境識别和評估重大(dà)錯報風(fēng)險》第七條的規定。
二是在計劃和執行公司2020年(nián)度财務報表會計差錯更正後專項審計工(gōng)作(zuò)中,你(nǐ)們未确定财務報表整體(tǐ)及實際執行的重要性。上述行爲違反了《中國(guó)注冊會計師審計準則第1221号——計劃和執行審計工(gōng)作(zuò)時的重要性》第十條、第十一條的規定。
三、進一步審計程序存在重大(dà)缺陷
(一)未對公司内部控制有效性進行測試
你(nǐ)們未執行與公司内部控制有效性相(xiàng)關的審計程序,但(dàn)在中天華茂核字【2021】006号報告中,認可(kě)公司“2020年(nián)審計報告中描述的内控重大(dà)缺陷已消除”的結論。上述行爲違反了《中國(guó)注冊會計師審計準則第1231号——針對評估的重大(dà)錯報風(fēng)險采取的應對措施》第八條的規定。
(二)審計工(gōng)作(zuò)底稿嚴重缺失
你(nǐ)們對*ST美尚涉及的前期差錯更正事項發表意見(jiàn),報告所附公司差錯更正專項說(shuō)明中明确列示了差錯更正涉及2016年(nián)至2020年(nián)的報表科(kē)目調整情況。對涉及的2016年(nián)至2018年(nián)差錯更正事項,未見(jiàn)你(nǐ)們編制相(xiàng)關審計工(gōng)作(zuò)底稿。對2019年(nián)差錯更正,你(nǐ)們僅對貨币資金執行了審計程序,未見(jiàn)應收賬款、營業收入、應付職工(gōng)薪酬等科(kē)目審計工(gōng)作(zuò)底稿。對2020年(nián)差錯更正及報表審計,未見(jiàn)存貨、長期應收款、營業成本、管理(lǐ)費用等科(kē)目審計工(gōng)作(zuò)底稿。你(nǐ)們在對公司2021年(nián)半年(nián)報問(wèn)詢函的回複中稱,對差錯更正涉及的重要科(kē)目執行了訪談、分(fēn)析、重新計算等審計程序,但(dàn)未見(jiàn)相(xiàng)關審計工(gōng)作(zuò)底稿。上述行爲違反了《中國(guó)注冊會計師審計準則第1101号——注冊會計師的總體(tǐ)目标和審計工(gōng)作(zuò)的基本要求》第三十條、《中國(guó)注冊會計師審計準則第1131号——審計工(gōng)作(zuò)底稿》第八條、第九條的規定。
(三)重要科(kē)目無審定明細表、無調整事項分(fēn)析說(shuō)明
*ST美尚在差錯更正專項說(shuō)明中明确列示了各科(kē)目調整前金額、調整金額、調整後金額,但(dàn)審計工(gōng)作(zuò)底稿中未見(jiàn)相(xiàng)關科(kē)目調整前金額、審定金額及明細,未見(jiàn)關于差錯更正事項的分(fēn)析說(shuō)明。如(rú)在中天華茂審字【2021】第113号報告審計工(gōng)作(zuò)底稿中,對*ST美尚本部貨币資金差錯更正事項,無貨币資金審定明細表,無貨币資金各期差錯對應關聯方資金占用、虛構應收賬款回款的勾稽分(fēn)析情況。在中天華茂審字【2021】119号、中天華茂審字【2021】124号、中天華茂審字【2021】125号報告審計工(gōng)作(zuò)底稿中,對*ST美尚子公司重慶金點園林有限公司(以下簡稱金點園林)2016年(nián)至2020年(nián)收入差錯更正事項,無營業收入、應收賬款、合同資産等科(kē)目審定明細表,無各科(kē)目調整明細及分(fēn)析,未将差錯更正事項與取得(de)的原始單據複印件(jiàn)進行勾稽核對。上述行爲違反了《中國(guó)注冊會計師審計準則第1101号——注冊會計師的總體(tǐ)目标和審計工(gōng)作(zuò)的基本要求》第三十條的規定。
(四)貨币資金審計程序執行不當
一是貨币資金函證程序執行不到位。對中天華茂審字【2021】第113号報告,在*ST美尚貨币資金科(kē)目存在重大(dà)錯報的情況下,你(nǐ)們僅對7家銀行進行函證,函證金額僅占會計差錯更正後貨币資金餘額的55%。對中天華茂審字【2021】119号報告,函證結果彙總表中顯示全部回函,但(dàn)底稿中未見(jiàn)部分(fēn)銀行詢證函;函證過程控制記錄不完整,未對函證地址、聯系方式進行核對,部分(fēn)銀行函證未見(jiàn)回函快(kuài)遞單。上述行爲違反了《中國(guó)注冊會計師審計準則第1312号——函證》第十二條、第十四條、第二十一條的規定。
二是未關注貨币資金異常情況。你(nǐ)們取得(de)的中國(guó)農業銀行無錫錫山(shān)支行(即公司公告存在資金占用的賬戶)的銀行對賬單無銀行蓋章(zhāng),你(nǐ)們未關注該異常,未對該賬戶與公司賬面記錄進行雙向核對,未執行進一步審計程序驗證該銀行存款準确性。上述行爲違反了《中國(guó)注冊會計師審計準則第1301号——審計證據》第十一條、第十五條的規定。
(五)應收賬款函證程序存在缺陷
一是你(nǐ)們在中天華茂審字【2021】119号、中天華茂審字【2021】124号報告中,對公司2016年(nián)至2020年(nián)的會計差錯發表鑒證意見(jiàn),在收入存在大(dà)額差錯情況下,未函證收入金額或應收賬款發生(shēng)額,未函證2019年(nián)及以前年(nián)度應收賬款餘額。二是你(nǐ)們未記錄函證樣本的抽樣标準、抽樣過程,未見(jiàn)對抽樣風(fēng)險的應對過程。三是審計工(gōng)作(zuò)底稿中未見(jiàn)對函證保持控制的過程記錄,如(rú)未核對公司提供的被函證單位地址信息是否與公開信息一緻、未記錄發函過程等。四是對部分(fēn)應收款項發函或回函日(rì)期晚于報告日(rì)期、部分(fēn)函證未收到回函的,均未執行替代測試。五是針對部分(fēn)回函不符的,未執行進一步審計程序。上述行爲違反了《中國(guó)注冊會計師審計準則第1314号——審計抽樣》第十五條、第十六條,《中國(guó)注冊會計師審計準則第1312号——函證》第十三條、第十四條、第十九條、第二十一條的規定。
(六)未對收入會計差錯更正取得(de)充分(fēn)适當的審計證據
一是公司對收入差錯更正采取了結算當年(nián)調整和追溯調整兩種不同方法,若統一爲同一種調整方法,将對不同年(nián)度收入金額産生(shēng)較大(dà)影(yǐng)響。你(nǐ)們認可(kě)公司上述會計處理(lǐ),但(dàn)審計工(gōng)作(zuò)底稿中未記錄采取不同調整方法的理(lǐ)由,未評估不同調整方法對财務報表的影(yǐng)響。二是客戶訪談程序執行不當,審計工(gōng)作(zuò)底稿中僅歸檔了對部分(fēn)客戶訪談的視頻截圖,未記錄訪談内容及客戶反饋情況,未記錄訪談結論,無法證實視頻訪談的有效性。上述行爲違反了《中國(guó)注冊會計師審計準則第1301号——審計證據》第十條的規定。
(七)商譽減值取得(de)的審計證據不充分(fēn)
公司大(dà)幅調減金點園林2016年(nián)至2020年(nián)收入及利潤,同時對并購(gòu)金點園林産生(shēng)的商譽在2020年(nián)全額計提減值。你(nǐ)們在對深圳證券交易所問(wèn)詢函的回複(中天華茂核字【2021】016号)中披露,金點園林在業績承諾期(2016年(nián)至2018年(nián))的業績完成率僅爲10.05%。你(nǐ)們未關注2020年(nián)以前年(nián)度商譽是否存在明顯減值迹象、是否需要補提商譽減值準備,審計工(gōng)作(zuò)底稿中所附2020年(nián)度商譽減值測試目的相(xiàng)關評估報告基于會計差錯更正前财務數據作(zuò)出,且評估報告已過期。針對2020年(nián)商譽減值,你(nǐ)們未複核公司管理(lǐ)層的工(gōng)作(zuò),未評價商譽減值所依據評估報告的管理(lǐ)層專家的勝任能力、未評價專家工(gōng)作(zuò)的恰當性,未核實評估範圍及評估結論的合理(lǐ)性、評估假設和方法的恰當性、重要評估參數的準确性。上述行爲違反了《中國(guó)注冊會計師審計準則第1301号——審計證據》第十條、第十二條的規定。
四、質量控制複核程序執行不到位
審計工(gōng)作(zuò)底稿中未見(jiàn)項目質量複核人(rén)員(yuán)的複核記錄。上述行爲違反了《中國(guó)注冊會計師審計準則第1121号——對财務報表審計實施的質量管理(lǐ)》第三十四條的規定。
五、相(xiàng)關簽字會計師沒有參與現場審計工(gōng)作(zuò)
謝曉麗作(zuò)爲公司鑒證業務的項目合夥人(rén),自(zì)項目承接以來(lái)一直在境外,不能提供本人(rén)參與*ST美尚相(xiàng)關審計及鑒證工(gōng)作(zuò),以及對審計項目進行指導、監督與執行的相(xiàng)關證據。簽字會計師常媛媛不能證明本人(rén)在簽署中天華茂核字【2021】006号、中天華茂審字【2021】119号報告前進行現場審計工(gōng)作(zuò),也未能提供其對審計項目進行指導、監督與執行的相(xiàng)關證據。上述行爲違反了《中國(guó)注冊會計師審計準則第1121号——對财務報表審計實施的質量管理(lǐ)》第二十九條、第三十一條的規定。
六、不恰當利用其他(tā)會計師事務所人(rén)員(yuán)的工(gōng)作(zuò)
你(nǐ)們在*ST美尚鑒證項目中大(dà)量利用其他(tā)會計師事務所人(rén)員(yuán)的工(gōng)作(zuò),由其他(tā)會計師事務所合夥人(rén)深度參與鑒證工(gōng)作(zuò),由其他(tā)會計師事務所人(rén)員(yuán)擔任項目經理(lǐ)。上述行爲違反了《中華人(rén)民(mín)共和國(guó)注冊會計師法》第二十二條、第三十二條的規定。
謝曉麗作(zuò)爲前述五個報告的簽字注冊會計師,對上述違規行爲負有主要責任。楊明作(zuò)爲中天華茂審字【2021】第113号報告簽字注冊會計師,對相(xiàng)關工(gōng)作(zuò)負有主要責任。常媛媛作(zuò)爲中天華茂審字【2021】第113号之外的四個報告的簽字注冊會計師,對相(xiàng)關工(gōng)作(zuò)負有主要責任。雷普臣作(zuò)爲前述五個報告的質量複核人(rén)員(yuán),對相(xiàng)關工(gōng)作(zuò)負有主要責任。
你(nǐ)們存在上述多項執業問(wèn)題,未勤勉盡責,未就(jiù)上年(nián)度無法表示意見(jiàn)涉及事項影(yǐng)響是否已消除、前期會計差錯更正事項是否完整準确獲取充分(fēn)審計證據。以上行爲違反了注冊會計師法、注冊會計師執業準則等多項規定,也違反了《上市公司信息披露管理(lǐ)辦法》(證監會令第182号)第四十五條、第四十六條的規定。根據《上市公司信息披露管理(lǐ)辦法》(證監會令第182号)第五十五條的規定,我局決定對你(nǐ)們采取責令改正的監督管理(lǐ)措施。你(nǐ)們應當将上述執業問(wèn)題整改到位,重新出具相(xiàng)關鑒證報告,并在收到本決定書(shū)之日(rì)起30天内向我局提交書(shū)面整改報告,我局将視整改情況采取進一步措施。
請(qǐng)你(nǐ)們嚴格遵照(zhào)法律法規、注冊會計師執業準則等相(xiàng)關規定,及時采取措施加強質量管理(lǐ),建立健全質量控制制度,提高審計執業質量。
如(rú)果對本監督管理(lǐ)措施不服,可(kě)在收到本決定書(shū)之日(rì)起60日(rì)内向中國(guó)證券監督管理(lǐ)委員(yuán)會提出行政複議(yì)申請(qǐng),也可(kě)以在收到本決定書(shū)之日(rì)起6個月内向有管轄權的人(rén)民(mín)法院提起訴訟。複議(yì)與訴訟期間,上述監督管理(lǐ)措施不停止執行。
江蘇證監局
2022年(nián)3月30日(rì)




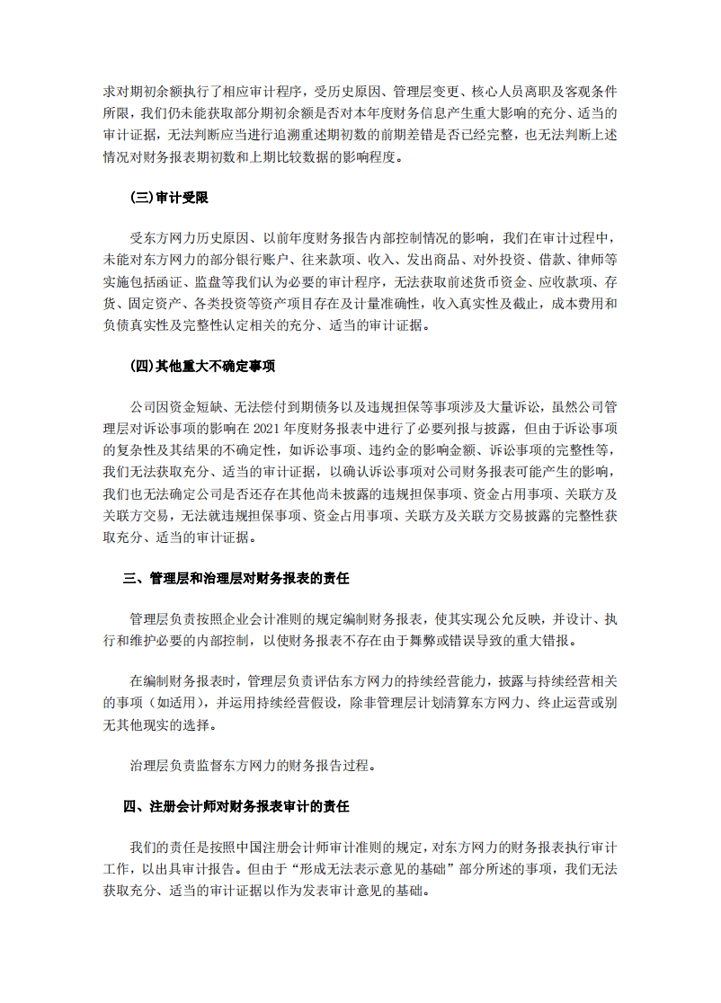
信永中和出具的無法表示意見(jiàn)審計報告


















附件(jiàn)一:深圳粵省心會計事務有限公司負責人(rén)答中央電視台記者問(wèn)
附件(jiàn)三:ST網力2020年(nián)《審計報告》
附件(jiàn)四:ST新億2019年(nián)《審計報告》
附件(jiàn)六:深圳堂堂《補充陳述及申辯意見(jiàn)》
附件(jiàn)七:深圳堂堂《再次補充陳述及申辯意見(jiàn)》
附件(jiàn)八:監管豔陽普照(zhào)四大(dà) 雷霆國(guó)内大(dà)中小所



首頁




深圳市市場監督管理(lǐ)局商事主體(tǐ)住所托管辦法
相(xiàng)關推薦
電話(huà)
郵箱
地址
0755-88838378 / 83996286 / 82834878
2355780330@qq.com
深圳市福田區彩田路(lù)2002号聯合廣場A座56樓

